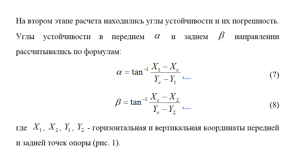
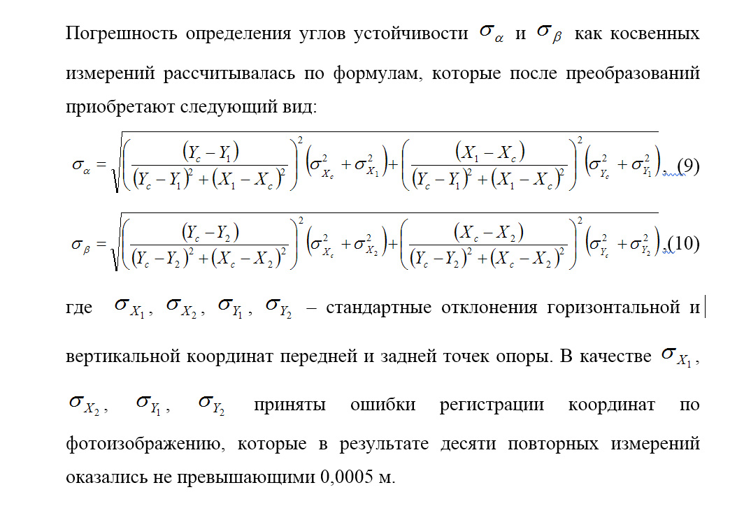
Методика определения устойчивости тела человека
Описана методика определения устойчивости тела человека в практике адаптивной физической культуры. Найдена погрешность определения координат общего центра масс и углов устойчивости, полученных расчетным методом. Предложена методика измерений, позволяющая снизить данную погрешность при анализе позы человека с целью подбора корригирующих физических упражнений.

Ципин, Л.Л. Методика определения устойчивости тела человека в практике адаптивной физической культуры / Л.Л. Ципин, М.А. Самсонов // Адаптивная физическая культура. – 2011. – №3 (47). – С. 44-47.
Ципин Л.Л., Самсонов М.А.
МЕТОДИКА ОПРЕДЕЛЕНИЯ УСТОЙЧИВОСТИ ТЕЛА ЧЕЛОВЕКА В ПРАКТИКЕ АДАПТИВНОЙ ФИЗИЧЕСКОЙ КУЛЬТУРЫ
Национальный государственный университет физической культуры, спорта и здоровья имени П.Ф. Лесгафта, Санкт-Петербург.
Ключевые слова: нарушения опорно-двигательного аппарата, устойчивость тела, методика измерений, регрессионные уравнения, точность.
Аннотация
Работа посвящена определению устойчивости тела человека с нарушениями опорно-двигательного аппарата. Найдена погрешность определения координат общего центра масс и углов устойчивости, полученных расчетным методом. Предложена методика измерений, позволяющая снизить данную погрешность при анализе позы человека с целью подбора корригирующих физических упражнений.
Контакт: l_tsipin@mail.ru, samsonov_1988@mail.ru
THE METHOD OF DETERMING THE STABILITY OF THE HUMAN BODY IN THE PRACTICE OF ADAPTIVE PHYSICAL EDUCATION
Tsipin L.L., PhD, Professor, Samsonov M.A., postgraduate student.
National State Lesgaft University of Physical Culture, Sports and Health, St. Petersburg.
Keywords: locomotor system injury, stability of a body, a measurement technique, regression equations, inaccuracy.
Abstract
This work devoted to the estimation of human body stability with locomotor system injuries. Inaccuracy in determining center of mass position and angle of stability had been estimated. Proposed a measurement technique, allowing to reduce the inaccuracy in analysis of a human pose in order to match corrigent exercises.
Введение
Нарушения опорно-двигательного аппарата различной тяжести неминуемо приводят к изменению устойчивости тела человека. В наибольшей степени это касается инвалидов, перенесших ампутацию конечностей. Так, после ампутации на уровне средней трети голени общий центр масс (ОЦМ) тела смещается в сторону сохраненной конечности на 0,008 м и вверх на 0,045 м; после ампутации на уровне бедра – на 0,013 м и 0,079 м соответственно [8]. При этом также уменьшается площадь опоры и, как следствие, устойчивость тела. Для сохранения равновесия формируется вынужденный наклон таза, остающийся и при наличии протеза, что влечет за собой искривление позвоночника во фронтальной плоскости и перераспределение тонуса мышц. Аналогичное явление имеет место при укорочении ноги, возникающим в некоторых случаях в результате перелома бедренной кости [1]. С устойчивостью тела тесно связаны и статические деформации опорно-двигательного аппарата, выражающиеся в необратимых или трудно обратимых нарушениях осанки [4].
Коррекция нарушений опорно-двигательного аппарата, сопровождающихся изменением устойчивости тела, входит в числе других в сферу задач адаптивной физической культуры, в частности, адаптивной двигательной реабилитации. Эффективность применения корригирующих физических упражнений зависит от того, насколько учитываются приспособительно-компенсаторные реакции организма. Определение с необходимой точностью устойчивости тела дает возможность оценить уровень нагрузки на основные группы мышц, обеспечивающие сохранение равновесия у лиц с той или иной патологией опорно-двигательного аппарата, и подобрать для них соответствующие упражнения.
В клинической и экспериментальной медицине, спортивной биомеханике и ряде других областей для оценки функции равновесия часто применяется стабилометрическая методика, сущность которой заключается в регистрации колебаний проекции ОЦМ в плоскости опоры. Несмотря на удобство использования данной методики, она позволяет лишь частично оценить устойчивость тела, так как не регистрирует вертикальное положение ОЦМ. Биомеханическими показателями, в полной мере характеризующими устойчивость тела, являются угол устойчивости и момент устойчивости. Эти показатели находят применение при изучении функции равновесия у лиц с нарушениями опорно-двигательного аппарата [5]. Для их определения необходимо знать положение ОЦМ и границы площади опоры. Координаты ОЦМ обычно находятся посредством фотосъемки человека в изучаемой позе и расчетом с использованием данных о массе и положении центров масс звеньев тела. Наиболее предпочтительно для получения этих данных использовать регрессионные уравнения, предложенные Селуяновым и Зациорским с соавт. [3, 7, 10]. Уравнения разработаны на основе радиоизотопного метода изучения геометрии масс тела человека. Однако, несмотря на распространенность расчетного метода определения положения ОЦМ и углов устойчивости, практически отсутствуют сведения о его точности. Можно отметить лишь одну работу, в которой приводятся значения погрешности координат ОЦМ для различных поз [9]. В отношении углов устойчивости такие работы в доступной отечественной и зарубежной литературе не найдены. В связи с этим было выполнено исследование, цель которого состояла в оценке точности координат ОЦМ и углов устойчивости тела человека, а также совершенствовании методики измерений для ее повышения.
Методика
Принимая во внимание, что имеются данные о точности определения положения ОЦМ только для здоровых людей, в данном исследовании для сравнения результатов в качестве примера была выбрана поза низкого старта легкоатлета-спринтера. Показатели устойчивости такой позы могут также послужить для анализа эффективности стартовых действий спринтеров-ампутантов, что актуально для современного адаптивного спорта (рис. 1).


Отличительной особенностью предложенной методики определения координат ОЦМ и углов устойчивости является то, что после расчета с помощью регрессионных уравнений положения центров масс звеньев, соответствующие точки отмечались маркерами на теле человека, находящегося в той же позе, в которой производились предварительные антропометрические измерения. После принятия исследуемым изучаемой позы проводилась фотосъемка. По фотоматериалам регистрировались координаты центров масс звеньев в данной позе, рассчитывалось положение ОЦМ и углов устойчивости. В сравнении с маркировкой проекций осей суставов и других ориентирных точек до фотосъемки, последующей регистрацией их координат по фотоматериалам и расчетом положения центров масс звеньев и ОЦМ, предложенная методика имеет ряд преимуществ. Она позволяет существенно повысить точность определения положения ОЦМ и углов устойчивости. Это связано с тем, что найденное заранее положение центров масс звеньев не зависит от расстояния до отдельных антропометрических точек границ звеньев, которое при сгибании в суставах меняется. По этой причине отсутствует необходимость во внесении поправок. Кроме того, положение центров масс звеньев не зависит от смещения вместе с кожей маркеров, возникающего при сгибании в суставах. В большинстве работ, касающихся определения положения ОЦМ тела спортсмена, такое смещение не учитывается, хотя специальные исследования показали, что, например, при сгибании ноги в тазобедренном суставе оно может достигать 0,070 м [6].
Так как антропометрические измерения производились во фронтальной плоскости, то положение центров масс звеньев первоначально определялось в той же плоскости, а затем соответствующие точки переносились на боковую поверхность звеньев и маркировались на их продольных осях. Для звеньев верхних и нижних конечностей продольными осями считались прямые, соединяющие проекции осей суставов. Для туловища продольными осями считались прямые, делящие его отделы в передне-заднем направлении в области плечевого сустава в отношении 55% : 45%, в области нижнегрудинной и подвздошно-гребешковой точек – в отношении 60% : 40%. Антропометрические признаки отдельных звеньев (головы, верхнего, среднего и нижнего отделов туловища, плеча, предплечья, кисти, бедра, голени, стопы) и всего тела, необходимые для введения в регрессионные уравнения, определялись по стандартной методике.
Фотосъемка осуществлялась укрепленной на штативе цифровой фотокамерой Canon EOS 500D с максимальным разрешением 15 Мп. Использовались контрастные маркеры диаметром 0,003 м. Расстояние от камеры до объекта съемки составляло 4 м. Камера располагалась на высоте 0,5 м, оптическая ось объектива была перпендикулярна саггитальной плоскости тела человека. В непосредственной близости от него располагалась калибровочная рамка размером 1,5×1,5 м с ячейками 0.1×0,1 м, что позволило при масштабировании свести к минимуму ошибки параллакса. Обработка фотоизображения производилась с использованием программы Photoshop CS 2. Кадрирование и регистрация координат выполнялись в масштабе 1:1.
Результаты
Поскольку инструментальная погрешность радиоизотопного метода определения массы и положения центров масс звеньев значительно меньше стандартных ошибок регрессионных уравнений, то последние использовались при нахождении погрешности координат ОЦМ и углов устойчивости, представляющих собой косвенные измерения.

При расчете по формуле (3) сумма масс всех звеньев принималась равной массе тела . Так как эти величины незначительно различались, то масса звеньев пропорционально корректировалась. На значения координат ОЦМ это не влияет, но позволяет несколько снизить погрешность их определения, так как масса тела находится с большей точностью, чем составляющие ее массы звеньев.
С целью сравнения результатов расчеты по формулам (4) и (5) проводились двумя способами: в первом случае с использованием регрессионных уравнений для нахождения масс-инерционных характеристик звеньев по весу и длине тела, во втором – по наиболее прогностическим антропометрическим признакам. Значения и оказались примерно равными между собой и составили в первом случае 0,026 м, во втором – 0,018 м, то есть во втором случае меньше примерно в 1,4 раза. Таким образом, измерение и использование в расчетах наиболее прогностических антропометрических признаков позволяет снизить погрешность определения координат ОЦМ. Однако это снижение не столь существенно по сравнению со значительно большей трудоемкостью и длительностью таких измерений. Кроме того, эти измерения требуют определенных навыков и квалификации, что может служить препятствием при проведении биомеханических исследований большого количества испытуемых.
Полученные значения несколько превышают ошибки определения координат ОЦМ, найденные de Leva (1993), который использовал те же регрессионные уравнения и сравнил результаты с найденными более точными методами. Приведенные им значения погрешности составляют 0,004-0,016 м. Расхождение результатов de Leva с представленными в данной работе может быть связано со спецификой исследуемой позы и числом участников экспериментов, однако не носит принципиального характера. Полученные значения также соответствуют погрешности определения координат ОЦМ тела спортсмена, которая была найдена по материалам скоростной киносъемки и составила 0,028-0,055 м.


Как и в случае с ОЦМ, расчеты по формулам (9) и (10) проводились двумя способами в зависимости от используемых регрессионных уравнений. Расчет на основе измерений веса и длины тела показал, что значения и составляют соответственно 0,042 рад и 0,027 рад; на основе наиболее прогностических антропометрических признаков – 0,030 рад и 0,018 рад (при = 0,480 рад и = 0,780 рад). Таким образом, при втором способе расчета погрешность определения углов устойчивости, также как и погрешность определения координат ОЦМ, оказалась меньше в 1,4 раза.
Следует отметить, что абсолютная погрешность определения углов устойчивости обратно пропорциональна их значениям. В данном случае угол примерно в 1,6 раза меньше угла , и во столько же раз больше погрешность его определения. Кроме того, с уменьшением углов растет относительная погрешность их определения. Это следует учитывать при анализе поз человека, для которых углы устойчивости относительно невелики и сопоставимы с погрешностью их определения. Однако если стоит задача найти не сами углы, а их изменение, возникающее, в частности, как результат корригирующего воздействия физических упражнений, то применение рассмотренной методики вполне оправдано. В этом случае при условии неизменного положения маркированных точек на теле человека систематическая погрешность определения углов устойчивости не имеет значения, и разность углов находится с большей точностью, чем сами углы.
Другое ограничение рассмотренной методики касается определения устойчивости тела у лиц с ампутацией конечности примерно на уровне середины одного из составляющих ее звеньев. Для таких звеньев найти масс-инерционные характеристики на основе имеющихся регрессионных уравнений не представляется возможным. Для решения этой задачи требуется разработка и использование специальных регрессионных уравнений. Что касается необходимых для расчета данных о массе и положении центров масс протезов, то в каждом конкретном случае их можно сравнительно просто получить экспериментальным методом.
Выводы
- Методика определения положения ОЦМ и углов устойчивости, основанная, во-первых, на использовании регрессионных уравнений для нахождения массы звеньев и положения их центров масс, и, во-вторых, на маркировке центров масс звеньев на теле человека до фотосъемки в той же позе, в которой производились антропометрические измерения, обеспечивает точность координат ОЦМ не менее 0,026 м и углов устойчивости не менее 0,042 рад. Это позволяет применять данную методику с некоторыми ограничениями при анализе устойчивости тела у людей с нарушениями опорно-двигательного аппарата и подборе корригирующих физических упражнений.
- Определение массы звеньев тела и положения их центров масс на основе измерения наиболее прогностических антропометрических признаков по сравнению с нахождением тех же характеристик по весу и длине тела дает возможность повысить точность координат ОЦМ и углов устойчивости примерно в 1,4 раза. Однако это сопряжено со значительной трудоемкостью и длительностью антропометрических измерений и в процессе проведения исследований не всегда оправдано.
Литература
- Васильева, Л.Ф. Мануальная диагностика и терапия (клиническая биомеханика и патобиомеханика) / Л.Ф. Васильева. – СПб.: Фолиант, 1999. – 400 с.
- Зайдель, А.Н. Ошибки измерений физических величин / А.Н. Зайдель. – СПб.: Лань, 2005. – 112 с.
- Зациорский, В.М. Биомеханика двигательного аппарата человека / В.М. Зациорский, А.С. Аруин, В.Н. Селуянов. – М.: Физкультура и спорт, 1981. – 143 с.
- Кашуба, В.А. Биомеханика осанки: монография / В.А. Кашуба. – Киев: Олимпийская литература, 2003. – 279 с.
- Кашуба, В.А. Биостатические и гониометрические показатели детей старшего дошкольного возраста с функциональными нарушениями опорно-двигательного аппарата / В.А. Кашуба, Е.М. Бондарь // Физическое воспитание студентов. 2009. – №2. – С. 26-28.
- Козлов, И.М. Биомеханические факторы организации спортивных движений: монография / И.М. Козлов. – СПб.: СПбГАФК им. П.Ф. Лесгафта, 1998.
- Селуянов, В.Н. Масс-инерционные характеристики сегментов тела человека и их взаимосвязь с антропометрическими признаками / В.Н. Селуянов: Автореф. дис. … канд. биол. наук. – М., 1979. – 24 с.
- Якобсон, Я.С. Биомеханические аспекты протезирования / Я.С. Якобсон, И.Ш. Морейнис // Руководство по протезированию; под ред. Н.И. Кондрашина. – М.: Медицина, 1976.
- de Leva, P. Validity and accuracy of four methods for locating the center of mass of young male and female athletes / P. de Leva // International Society of Biomechanics XIVth Congress-Abstracts; Edited by S. Bouisset, S. Mйtral, H. Monod. – University Paris-Sud, France, 1993. – P. 318–319.
- Zatsiorsky, V.M. Methods of determining mass-inertial characteristics of human body segments / V.M. Zatsiorsky, V.N Seluyanov, L.G. Ychugunova // Contemporary problems of Biomechanics (editado por G.G. Chernyi, S.A. Regirer). – Boca Raton, MA: CRC Press, 1990b. – P. 272-291.